配置越级体验闭环,TCL AI智能锁打造居家安防新标杆
欢迎订阅《信阳手机报》移动用户发送短信 XYSJB 到10658300即可开通 3元/月 不收GPRS流量费
在AI技术赋能智能家居的浪潮下,智能锁已从单一开锁工具升级为居家安防核心。面对市场同质化产品,TCL AI智能锁凭借差异化配置与全场景体验,在一众ai智能锁中中脱颖而出,以“安全、方便、智能”三维突破,构建起同价位段独有的配置越级优势与体验闭环,带来高品质居家入户体验。

语音录入全家轻松上手
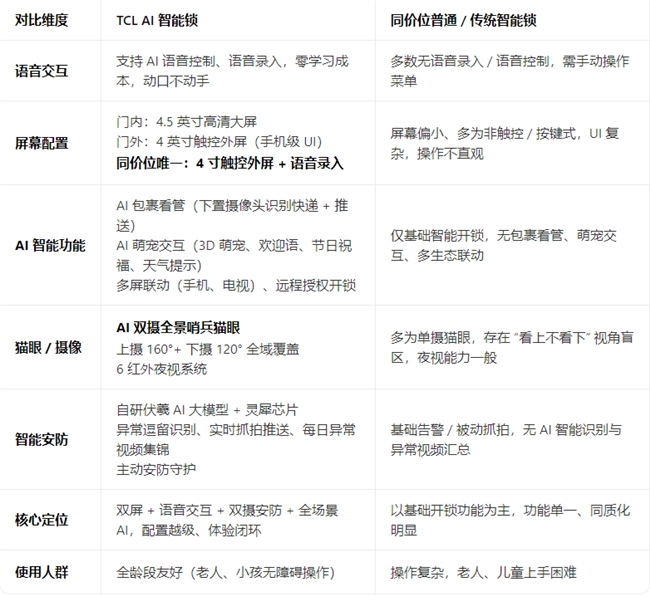
搭配AI语音控制,用户通过自然语音指令就能完成配置,无需手动翻找菜单,真正实现“动口不动手”,这样家里的老人和小孩,都能零学习成本上手。

触控外屏提升体验
便捷体验上,TCL实现了全龄段无障碍操作的突破,是同价位中唯一配备4寸触控外屏+语音录入的型号。传统智能锁复杂按键逻辑与狭小屏幕,让老人、孩童望而却步,而TCL的4寸触控外屏采用手机级UI设计,图标清晰、操作直观,轻滑即可完成指纹录入、访客记录查询等功能。

ai萌宠交互更暖心
智能体验的全面性让TCL更具吸引力。更具温度的AI萌宠交互,内置三大3D萌宠形象,归家时触发欢迎语、节日推送专属祝福、异常天气发送温馨提示,让冰冷设备变身家庭伙伴。依托TCL全栈智能方案,门锁还可与手机多屏联动,实现远程授权开锁等场景化联动,构建完整智能生态。

双摄哨兵猫眼[1]守护安全
安全防护层面,TCL AI智能锁以硬核配置筑牢主动安防防线。产品搭载的AI双摄全景哨兵猫眼,拥有上下双摄+6红外夜视系统,在同价位段中安防能力处于领先地位。160°上摄与120°下摄形成全域覆盖,彻底解决传统单摄“看上不看下”的视角盲区,配合红外夜视功能,即便深夜暗光环境,门前地面、角落等细节也能清晰捕捉。门内4.5英寸高清大屏同步呈现门外画面,老人无需凑到猫眼前查看,进一步提升使用便捷性。
AI包裹看管功能精准解决物流末端监控难题,通过下置摄像头识别快递投放并推送提醒,守护包裹安全。依托自研伏羲AI大模型与灵犀芯片,门锁可智能识别门前异常逗留,实时抓拍并推送告警信息,还能生成每日异常视频集锦,让用户随时掌控入户安全,将被动防护升级为主动守护。[2]

TCL AI智能锁以独家双屏语音交互、领先双摄安防与丰富AI功能,实现配置越级。从安全守护到便捷操作,再到智能交互,形成无短板的体验闭环,既印证了TCL的技术积淀,更击中家庭用户核心痛点,成为AI智能锁市场的性价比之选。
文章投诉热线:156 0057 2229 文章投诉邮箱:291 3236@qq.com
标签:
- 上一篇:315金融消保宣传周启动,海尔消费金融多渠道宣传金融知识
- 下一篇:没有了
报晓风
信阳日报微信
掌上信阳微信
信阳日报新浪微博
信阳日报腾讯微博
请您文明上网、理性发言,并遵守相关规定。网友评论
网友评论仅供其表达个人看法,并不表明信阳新闻网立场。



