移动互联网变现进入新阶段,行业白皮书系统拆解趋势走向
欢迎订阅《信阳手机报》移动用户发送短信 XYSJB 到10658300即可开通 3元/月 不收GPRS流量费
2025年的移动互联网行业,已经很难再用“流量红利”来解释增长。供给密度持续走高,收入高度向头部集中,单一路径的成功率不断收窄。在这样的环境下,变现能力不再只是产品成熟后的补充环节,而正在成为影响生存与规模的基础能力。
基于真实变现数据样本,ToBid发布《2025年中国移动互联网行业变现白皮书》,系统梳理游戏与非游戏行业的变现结构变化与趋势判断。
一、游戏行业:单一IAP模式风险被系统性放大
从供给侧来看,游戏行业仍处于高密度竞争状态。2025年App Store新上架游戏数量超过4.6万款,仅上半年上线产品即超过2万款,供给端的持续扩张并未放缓。但商业结果却呈现出明显分化,收入高度集中于极少数头部产品,Top10与Top100产品贡献了绝大部分市场收入。

这意味着,在当前结构下,单一内购路径已不再具备规模复制性。对于绝大多数处于腰部与长尾区间的产品而言,商业风险被系统性放大。广告也因此从“补充收入来源”, 转变为稳定收入结构的重要能力。
二、游戏广告结构:激励视频成为确定性锚点
在广告变现层面,游戏行业呈现出高度一致的变现共识,不同类型游戏的激励视频eCPM均大幅领先其他广告形式。

休闲游戏中,激励视频展示没有形成压倒性优势,双端出现结构分化。iOS端横幅展示占比接近四成。Android端的插屏展示则大幅领先,占比超过30%。

中重度游戏的激励视频在双端则呈现出绝对领先。这一现象的背后,并非简单的“样式偏好”,而是不同流量场景下的效率选择。
在激励样式赛道中,双端平台结构已形成相对稳定的梯队格局。头部平台构成核心主轴,第二梯队保持持续竞争关系。Sigmob在双端激励样式中保持稳定份额表现,在游戏激励变现结构中承担重要的效率补充角色。
随着混合变现成为默认配置,游戏产品开始重新审视单平台依赖风险。多平台调度与结构优化能力,正在成为游戏变现体系中的关键变量。
三、非游戏行业:免费是趋势,商业化能力决定发展
商业模式结构上,免费应用仍然是绝对主流形态。以App Store 2025年新上架和在架App为例,其中免费应用占比均达到94%以上。从整体结构看,超过80%的存量应用并不具备内购基础能力,行业呈现出典型的“少数强商业化产品 + 大量弱商业化产品”的金字塔结构。在这样的背景下,广告并非“补充增长策略”,而是基础收入来源。
在广告结构层面,不同垂类呈现出明显差异:
AI工具类产品广告展示高度集中于低干扰广告形态,横幅展示占比最高。但从收益表现看,该垂类体现出“低流量、高溢价”的变现特征,对广告填充质量的要求更高。

IoT类产品则高度依赖系统高曝光入口,开屏在收益和展示方面都占据绝对主导。激励广告在IoT场景中较难形成有效价值。

教育场景下,低干扰、持续曝光的广告形式则更受欢迎,在展示方面,原生+横幅展示占比超过七成。

社交类产品原生展示占比大幅领先,但收益来源呈现多元化趋势。

综合来看,非游戏行业不存在单一最优广告样式。真正影响效率的,是样式组合与场景匹配能力。随着垂类应用竞争加剧,多广告形态并行成为常态。从各垂类eCPM月度趋势来看,节点型流量波动仍然存在,但长期效率差距正在被结构能力拉开。
四、当广告系统成为基础设施能力
2025年的行业竞争,正在从“流量获取能力”转向“流量价值管理能力”。广告样式齐全,已经不再构成优势。真正的差距来自:
● 多平台调度能力
● 实时结构优化能力
● 数据透明与反作弊能力
● 激励样式的稳定性与收益安全边际
对于游戏而言,这是对冲单一IAP风险的保障;对于非游戏而言,这是长期现金流稳定性的基础。流量变现,正在成为移动应用的基础设施之一。
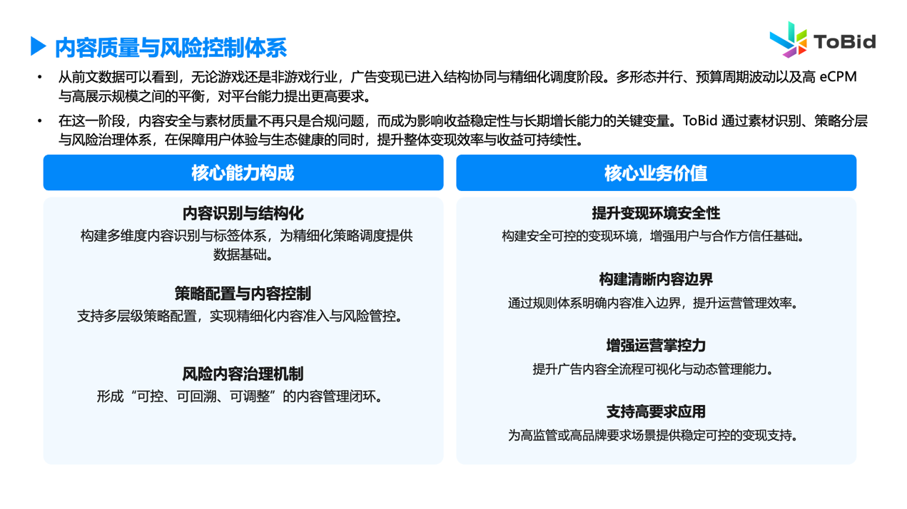
ToBid围绕内容质量与风险控制进行了能力升级,ToBid可为开发者提供素材识别能力,帮助开发者在保障用户体验与生态健康的同时,提升整体变现效率。

从前文变现结构可以看到,激励视频已成为游戏与非游戏应用的核心收入来源,高价值样式的集中化使收益结构更加依赖单一关键形态。在此背景下,流量真实性与数据可信度成为影响变现稳定性的关键变量。当激励视频成为基础收入支柱,反作弊能力不再只是风险控制手段,而成为保障收益稳定与生态健康的核心基础设施。为此,ToBid 构建了激励视频全链路智能反作弊体系,从终端、数据引擎到服务端多层联动,自下而上形成结构化防护能力。

在广告变现进入精细化阶段后,开发者关注的已不仅是收入规模本身,而是收益数据的透明度与可验证性。数据透明与收益可解释性成为平台能力分水岭。ToBid 通过三层数据透明架构,实现全链路可追溯与收益结构可验证。

结语
在高度集中与高密度供给并存的时代,变现能力不再只是产品成熟后的延伸环节,而成为决定生存与规模的核心能力。谁能更早完成结构升级,谁能更精准地管理单位流量价值,谁就能在竞争加剧的环境中获得更确定的收益空间。
《2025年中国移动互联网行业变现白皮书》完整版,系统披露双端变现结构数据、样式拆解与趋势判断,完整内容欢迎在“ToBid聚合广告平台”公众号后台回复“白皮书”申请获取。
文章投诉热线:156 0057 2229 文章投诉邮箱:291 3236@qq.com
标签:
- 上一篇:从喜临门床垫到卡特马克唱片菜板 京东“无用良品”投票倒计时 3月3日榜单揭晓
- 下一篇:没有了
报晓风
信阳日报微信
掌上信阳微信
信阳日报新浪微博
信阳日报腾讯微博
请您文明上网、理性发言,并遵守相关规定。网友评论
网友评论仅供其表达个人看法,并不表明信阳新闻网立场。



